首页
学校简介
学校概况
校园全景
短片介绍
培根理念
育人篇
课程篇1
课程篇2
培根少年
培根教师
培根课程
培根生活
培根家校
招生报名
招生简章
招生政策
报名预约
招贤纳士
联系方式
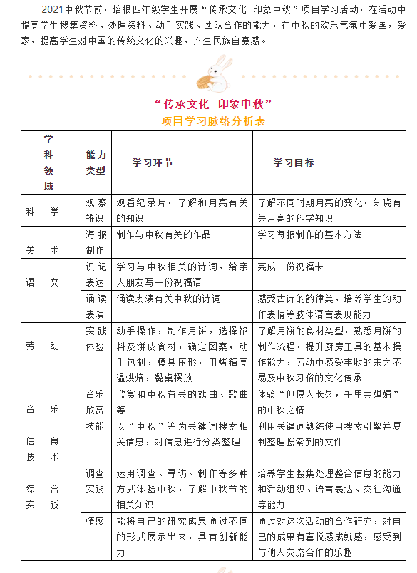
传承文化 印象中秋 ——四年级项目化学习活动纪实
来源:
|
作者:
教导处
|
发布时间:
1662天前
|
1520
次浏览
|
🔊
点击朗读正文
❚❚
▶
|
分享到:
上一篇:
小贝壳,大世界——一......
下一篇:
别开生面,创意无限的......