首页
学校简介
学校概况
校园全景
短片介绍
培根理念
育人篇
课程篇1
课程篇2
培根少年
培根教师
培根课程
培根生活
培根家校
招生报名
招生简章
招生政策
报名预约
招贤纳士
联系方式
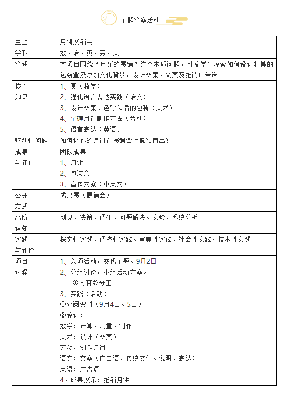
别开生面,创意无限的“月饼展销会” ———六年级项目化学习
来源:
|
作者:
教导处
|
发布时间:
1663天前
|
1233
次浏览
|
🔊
点击朗读正文
❚❚
▶
|
分享到:
上一篇:
传承文化 印象中秋 ......
下一篇:
美食坊粽子香——劳动......